永丰疫情地区分布/永丰疫情封路最新消息
本文目录一览:
- 〖壹〗、江西永丰疫情何时可以解除
- 〖贰〗 、9月19日0时起吉安永丰县调整划定高风险区及中风险区
- 〖叁〗、江西永丰现在是低风险地区吗
- 〖肆〗、永丰疫情是怎么来的
- 〖伍〗 、10月3日泰和县,永丰县疫情还严重吗
江西永丰疫情何时可以解除
通过查询永丰县疫情防控部门要求规定 ,截止到2022年10月6日,永丰县是常态化区域,封控区解封后 ,所属区域居民要继续实行7天健康管理,每天进行体温自测和健康监测,可以出家门 ,有序活动,但是不能出小区、村(居)等规定区域,不去公共场所、不去人员聚集场所 、不乘坐公共交通工具 ,全程做好个人防护。

预计在10月上旬 。截止于2022年9月30日,通过查询永丰县疫情防控显示,永丰县属于我国中高风险地区,该地区处于防控中 ,预计在10月上旬,永丰县疫情防控形势总体向好,非管控区已实现社会面动态清零目标 ,疫情期间一定要注意做好个人防护措施,少去人员密集的地方。

当地防控政策实时解封。截止2022年10月6日吉安疫情防控指挥部发布通告,吉安永丰县藤顺赛区不存在中高风险地区 ,已连续6天无新增病例,解封时间根据当地疫情防控政策实时解封,出行需佩戴口罩 。

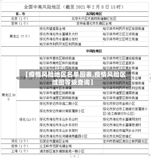
封控。截止2022年9月25日吉安市疫情防控指挥部发布通告 ,永丰县存在中高风险区,根据当地疫情防控政策进行核酸排查,区域封闭、人员管控、核酸检测具体解封时间根据当地疫情实时调整。
解封不等于解防 ,任何一个环节上的细小漏洞,都可能导致防控成果前功尽弃 。请居民们严格遵守防疫规定,切实做好个人防护,不信谣 、不传谣、不造谣 ,进一步做好疫情防控工作,共同巩固来之不易的防控成果。特此通告。
解除静态管理区域要进一步压实属地、部门、单位 、村组、个人和家庭“五方责任 ”,从严从紧从细从实抓好疫情防控工作 ,共同巩固来之不易的防控成果 。
9月19日0时起吉安永丰县调整划定高风险区及中风险区
022年9月19日0-24时,江西省新增本土无症状感染者2例(吉安市2例,均在永丰县)。解除隔离医学观察95例(鹰潭市1例 ,在月湖区;赣州市32例,均在宁都县;吉安市62例,其中吉州区6例、吉水县1例 、峡江县10例、新干县3例、永丰县42例)。所以说2022年09月19日吉安县新增无症状感染者不在吉安县。
022年9月19号经过江西没有风险 。通过查询相关公开信息 ,2022年9月19日0-24时,江西省无新增本土确诊病例报告,治愈出院1例(吉安市1例 ,在永丰县)。江西省无新增境外输入确诊病例。江西省新增本土无症状感染者2例(吉安市2例,均在永丰县) 。
_关于永丰县调整第四批乡镇有序恢复生产生活秩序的通告:根据《新型冠状病毒肺炎防控方案》规定,结合当前疫情防控形势,经综合研判 ,自2022年9月26日0时起,对下列区域有序恢复生产生活秩序:藤田镇 、沿陂镇、陶唐乡、君埠乡 、八江乡。
江西省卫生健康委员会18日消息,17日0-24时 ,江西新增本土无症状感染者5例,均在吉安市永丰县。17日,江西还有21例本土无症状感染者解除隔离医学观察(鹰潭市2例 ,均在贵溪市;吉安市17例,其中吉州区2例、永丰县15例;宜春市2例,均在丰城市) 。
乡镇)旅居史人员 ,根据当地疫情形势及管控方式,采取与高风险区、中风险区相应的管理方式,或酌情采取“7天居家健康监测 ,于第7天进行核酸检测”的降级管控方式。必要时,管控范围调整至重点疫情地区所在县(市 、区、旗)。
江西永丰现在是低风险地区吗
是 。根据吉安永丰县疫情风险区调整政策知,截止到2022年11月2日,江西永丰是低风险地区。永丰县 ,隶属江西省吉安市,位于江西省中部。
有事永丰县可以去青原区 。通过查询相关信息显示截止于2022年12月3日永丰县和青原区都是低风险地区,疫情防控政策是低风险地区来往人员持有24小时核酸检测阴性报告可正常来往。
022年9月27日江西低风险区为下:江西省-吉安:永丰县除中、高风险区外的其他区域江西省-吉安:井冈山经开区除中、高风险区外的其他区域江西省-赣州:宁都县除中 、高风险区外的其他地区江西 ,简称赣,因公元733年唐玄宗设江南西道而得省名,又因江西最大河流为赣江而得简称。
可以。根据台州市温岭市防疫工作要求 ,截至到2022年10月11日经核实温岭地区和永丰地区都属于低风险地区,根据两地防疫政策显示:从温岭回江西永丰只需持有48小时核酸阴性证明即可,回来后可以正常居住酒店 。
可以。根据防疫工作要求 ,截至到2022年10月28日,经核实永丰地区和广西地区都属于低风险地区,根据两地防疫政策显示:从永丰回广西只需持有48小时核酸阴性证明即可 ,回来后可以正常居住酒店。
永丰疫情是怎么来的
通过查询相关资料显示,江西永丰疫情是本土感染,根据江西省疫情防控中心发布的感染人数信息了解到在2022年9月15日江西永丰县15天内448人感染新冠病毒,2022年8月31日 ,永丰在常态化全员核酸筛查中发现1例阳性人员 。关于此人的行动轨迹中,并未涉及外地行程,属于本土感染 ,具体消息可关注官方网站,获得第一手权威信息。
“永丰县,隶属江西省吉安市 ,位于江西省中部、吉泰盆地东沿,东邻乐安县、宁都县,南接兴国县 ,西与吉水县 、青原区毗连。疫情消息据“今日永丰”,8月31日,该县在常态化全员核酸筛查中发现1例阳性人员 。该感染者没有进行居家隔离 ,而是外出。造成了疫情扩散。
江西省新增本土无症状感染者 。截止于2022年9月26日,根据永丰政府疫情防控政策显示,在2022年9月20日,江西省新增本土无症状感染者5例 ,其就是疫情的原因,属于高风险地区。永丰县,隶属江西省吉安市 ,位于江西省中部、吉泰盆地东沿,东邻乐安县、宁都县,南接兴国县。

10月3日泰和县,永丰县疫情还严重吗
〖壹〗 、0月3日泰和县 ,永丰县疫情不怎么严重 。2022年10月3日0-24时,江西省无新增本土无症状感染者,解除隔离医学观察8例 ,其中赣州市1例,在章贡区(经开区)。吉安市7例,其中吉州区3例、峡江县1例、新干县1例 、永丰县2例。截至2022年10月3日24时 ,全省现有本土无症状感染者30例,均在定点医疗机构接受隔离医学观察。
〖贰〗、最新消息,2022年9月24日0-24时,江西省吉安市新增本土无症状感染者1例(吉安市1例 ,在泰和县) 。解除隔离医学观察15例,均在永丰县。
〖叁〗、泰和县,隶属江西省吉安市 ,位于江西省中南部 、吉安市西南部,东与青原区、永丰县相邻。
〖肆〗、要 。根据疫情防控网站了解到泰和县截止至2022年9月28日是风险区正在实行全面防控,因此泰和去深圳需隔离。泰和县 ,隶属江西省吉安市,位于江西省中南部、吉安市西南部,东与青原区 、永丰县相邻 ,南与万安县、兴国县相连,西与井冈山市、永新县 、遂川县毗邻,北与吉安县、青原区接壤。
〖伍〗、对县(市 、区)现有疑似患者 ,要在3日内全部检测确认完毕 。对近期到过湖北特别是武汉等疫情严重地区的人员,实施为期14天的单人单间居家隔离观察。对运送医疗救治物资、疫情防控物资和生活必需品的司机及有关人员,在经过严格检测合格后可不实施居家隔离观察。