首页 >> 游戏百科

【佛山疫情发布地区最新,佛山疫情最新通知】

2026-02-02 游戏百科 5 作者:shbhys

本文目录一览:

基孔肯尼雅病毒中国哪些地区有了

截至2025年 ,基孔肯雅病毒在中国主要活跃于南方部分省份,其中广东和云南的疫情较为突出。 广东地区:境外输入与本地传播并存 广东是疫情最集中的区域,2025年7月佛山发生境外输入继发聚集性疫情 ,累计病例2659例 。此前 ,东莞 、广州、茂名等地也报告过输入性或本地病例。

【佛山疫情发布地区最新,佛山疫情最新通知】-第1张图片

登革热和基孔肯雅热在我国主要集中在南方省份,北方存在输入性传播风险。疾病流行区域分类根据传播风险和活跃程度,国内地区分为三类: I类地区:浙江、福建 、广东、广西、海南 、云南 。这些地区伊蚊活跃期长 ,本地病例多,聚集性疫情风险突出 。例如广东东莞、汕头等地近期存在传播风险。

【佛山疫情发布地区最新,佛山疫情最新通知】-第2张图片

截至公开信息,全国范围内暂无基孔肯雅热确诊病例总数统计 ,但广东省疫情较为集中,仅佛山市5个区已累计报告超4000例。

【佛山疫情发布地区最新,佛山疫情最新通知】-第3张图片

基孔肯雅病毒主要通过蚊子传播和跨国人员流动传入国内 。 它的核心传播方式有两种:①蚊虫叮咬传播和②世界旅行携带病毒输入。全球高发地区(如东南亚、非洲)的蚊子若随交通工具进入国内,或当地蚊虫叮咬感染者后再叮咬他人 ,都可能导致扩散。

本地感染风险极低:北京市疾控中心明确表示,北京市居民本地感染基孔肯雅热的风险极低 。这意味着,在北京本地因自然环境因素导致的感染概率非常小。

佛山中风险地区有哪些

佛山三水是中风险地区。佛山市禅城区 、南海区、顺德区、三水区为中风险地区 ,三水区位于广东省中部 、珠江三角洲西北端、佛山市西北部 。因西江、北江 、绥江3江在境内汇流而得名。总面积8269平方千米。截至2021年10月,三水市下辖2个街道 、5个镇 。

中风险地区:广州市越秀区;深圳市福田区;佛山市禅城区、南海区、顺德区 、三水区;惠州市惠城区、惠阳区、惠东县 、博罗县、大亚湾区;中山市主城区片区;肇庆市端州区;揭阳市普宁市。

佛山市:禅城区、南海区 、顺德区、高明区、三水区均为低风险地区。明代正统年间,广东洪水为患 ,农田失收 ,朝廷赋税不减,终于酿成1449年爆发的黄萧养起义 。景泰元年(1450)二月,明将董兴率军队至 ,黄萧养兵败被擒,起义失败,佛山城围立解 。

低风险区。佛山黄岐是低风险地区 ,佛山黄岐由于离广州较近,而广州是疫情高风险管控区,佛山黄岐被敷于低风险区。

封控区调整情况里水镇:恒大御景湾14栋(除3340层)解除封控 ,调整为管控区 。大沥镇:四季花城海棠苑1单元(除3层)解除封控,调整为管控区。调整后区域管理措施管控区:实行“人不出区 、错峰取物、严禁聚集”管理。居民需遵守区域内活动限制,减少人员流动 ,避免聚集性活动 。

佛山罗村有疫情吗

〖壹〗、通过查询相关资料显示,佛山罗村有疫情,佛山发布 ”微信公众号消息 ,9月6日 ,南海区狮山镇罗村在外省来佛主动检测的货车司机中发现2例新冠肺炎阳性人员。该2名人员为外省物流公司同车的货车司机,于9月3日由外省抵达南海区,9月3日-9月5日在南海科技工业园 、里水镇文教路南等地运送货物。

〖贰〗 、调整为罗村务庄-金地悦荔公交场 。2条线路暂停运营情况 232高峰线:暂停运营。恒大御景半岛接驳3线:暂停运营。其他注意事项 疫情紧急防控期间 ,公共交通运营将根据疫情分级分类进行动态调整,敬请留意站台现场公告信息 。公共交通运营临时调整截止日期另行通知。

〖叁〗、022年12月1日佛山市新冠肺炎疫情情况12月1日0-24时,全市新增本土确诊病例42例 ,新增本土无症状感染者275例,其中在集中隔离或居家隔离人员中发现308例,社会面发现9例。新增境外输入无症状感染者7例 ,入境后即被纳入管理 。截至12月1日24时,全市累计报告确诊病例983例 。

〖肆〗、若各镇域城区能集中发展,或可支撑多个大型商业体 ,但当前分散格局导致长华难以形成核心吸引力。商业体过剩,人流分流严重狮山镇商业设施供给过剩,消费者选取多样 ,导致人流分散。加之近年来国内疫情影响 ,居民购买力下降,进一步削弱了商业综合体的客源基础 。

〖伍〗 、有。佛山南海区考德湖为了防止疫情泄露,其设立了核酸检查点和核酸采样点 ,所以有验核酸检查的。孝德湖公园位于南海罗村社会管理处,在南海区福利中心的北面,尚观御园的东面 。

〖陆〗、朋友们们 ,因为疫情影响,现在佛山已经取消了元宵节的行通济活动,并且今天开始维持两天的交通管制 ,期间还有公交线路也会有临时绕行,大家一定要多加注意。

佛山疫情在哪里

发现过程 两例感染者均在对4月6日佛山市通报的货车司机(外省来佛)阳性个案的关联重点人群排查中发现。经佛山市疾控中心复采复检,结果为阳性 ,结合临床表现判定为无症状感染者 。处置措施 隔离与治疗:感染者已闭环转运至定点医院进行医学观察。密接管理:密接、次密接人员及所涉重点场所均已落实管控措施。

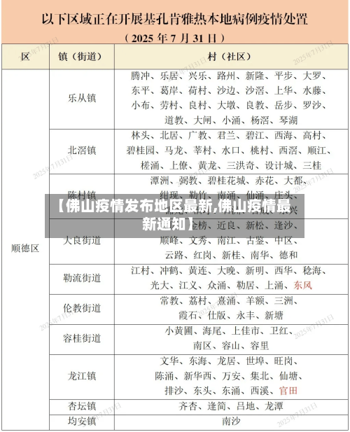
疫情防控情况:截至2025年7月21日,佛山市顺德区 、南海区、禅城区、三水区已累计报告了基孔肯雅热确诊病例2658例,且7月29日仍有新增病例报告 。病例主要分布在顺德区的乐从镇 、北滘镇、陈村镇 ,南海区的桂城街道 ,禅城区的石湾镇街道、祖庙街道,以及三水区的西南街道等地,近来所有病例均为轻症。

月20日零时起 ,佛山南海区部分区域解除封控并调整为管控区,解封区域恢复常态化疫情管理。具体调整情况及后续措施如下:封控区调整情况里水镇:恒大御景湾14栋(除3340层)解除封控,调整为管控区 。大沥镇:四季花城海棠苑1单元(除3层)解除封控 ,调整为管控区 。

近来不建议非必要前往佛山。近期佛山面临基孔肯雅热疫情,截至7月24号,已有超4000人确诊 ,仅顺德区就占3627例,广州 、阳江、湛江等地也出现感染病例。世界卫生组织于7月25号发出警告,全球119个国家都有病例 ,约550万人可能被感染 。

佛山哪里有疫情

022年4月7日,佛山市在对货车司机(外省来佛)及其关联重点场所人员排查中新增2例无症状感染者,具体情况如下:感染者基本信息 无症状感染者1:男性 ,29岁 ,西樵科技工业园工作人员。无症状感染者2:男性,31岁,南庄易运农产品交易中心工作人员。

现在去佛山需要注意基孔肯雅热疫情 ,但总体上仍可以前往,但需做好相应的防护措施 。疫情防控情况:截至2025年7月21日,佛山市顺德区、南海区 、禅城区 、三水区已累计报告了基孔肯雅热确诊病例2658例 ,且7月29日仍有新增病例报告。

月20日零时起,佛山南海区部分区域解除封控并调整为管控区,解封区域恢复常态化疫情管理。具体调整情况及后续措施如下:封控区调整情况里水镇:恒大御景湾14栋(除3340层)解除封控 ,调整为管控区 。大沥镇:四季花城海棠苑1单元(除3层)解除封控,调整为管控区。

高风险地区有2个,分别是顺德区大良街道大门社区金利批发市场、顺德区杏坛镇南朗村工业区。

南海区狮山镇 。通过查询佛山市防疫部资料显示 ,截止2022年9月27日,有确诊病例38例,已连续16天无新增病例 ,疫情出现在南海区狮山镇 ,在外省来佛山的货车司机中发现疫情。