首页 >> 家常菜品

疫情关注重点地区/疫情重点关注地区多久解除

2026-02-02 家常菜品 5 作者:shbhys

本文目录一览:

上海的重点关注地区是什么意思

〖壹〗、关键监管区所处的城市。根据网络询问查询显示该地区的意思是重点关注地区是指关键监管区所处的城市除关键监管区之外的行政区,疫情形势比较严峻被特点的关注 。

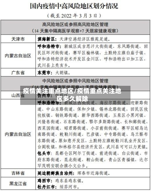
疫情关注重点地区/疫情重点关注地区多久解除-第1张图片

〖贰〗 、035年上海规划中 ,购房者可重点关注临港自贸区 、虹桥、北外滩、长三角一体化示范区及新增地铁沿线区域(如14号线延伸板块),这些区域因政策倾斜 、交通完善或规划红利具备较高发展潜力。

〖叁〗、近期,上海市针对重点关注的人员进行了公示 ,这些人员包括近期从疫情高风险地区来沪的人员以及近期到过疫情高风险地区的人员。该名单将作为疫情防控的重点目标,对这些人员进行居家或集中隔离观察,确保疫情不会进一步扩散 。

〖肆〗、重点地区指的是北京 、上海、广州、深圳 、杭州、天津、沈阳 、大连和成都等城市。这些城市通常在经济、文化、科技等方面具有较高的地位和影响力 ,因此被视为国家发展的重要节点和重点关注的区域。

〖伍〗 、重点省市是指政府部门或社会各界广泛关注并投入重大资源的地区 。这些地区在经济 、文化、科技、教育和政治等方面有着突出表现,成为国家和世界发展的关键支撑。首先,北京是中国的首都 ,也是政治 、文化、科技、交通和商业中心。

辽宁疾控、沈阳市疾控发布最新提醒!

〖壹〗、沈阳市疾控中心及辽宁疾控发布的最新提醒内容如下:沈阳市疾控中心提醒重点管控地区来(返)沈人员:一律实施集中隔离医学观察 ,隔离期限至来(返)沈后满14天 。

〖贰〗 、辽宁疾控倡导就地过年,提出“非必要不返辽、非必要不出辽”主要基于当前疫情防控形势的严峻性及春运期间人员流动带来的风险,旨在减少人员跨区域流动 ,降低疫情传播可能性,筑牢防疫屏障 。

〖叁〗、沈阳疾控建议观影时间不超过两小时,而最新邦德电影《无暇赴死》片长为163分钟(两小时43分钟) ,确实存在超时问题,网友的担忧具有合理性。疾控建议的依据沈阳市疾控中心在疫情防控提醒中明确指出,节假日期间影剧院需控制观影时长 ,建议不超过两小时。

〖肆〗 、月30日,辽宁省沈阳市人民政府召开新闻发布会,通报疫情防控最新情况 。会上 ,沈阳市人民政府副秘书长赵继凯表示,近期沈阳市出现新冠肺炎确诊病例,沈阳市立即启动应急响应 ,全面进入战时状态。沈阳市对所有确诊病例居住小区实施封闭管理 ,封闭管控人员17205人,身体健康监测均无异常。

〖伍〗、辽宁疾控紧急提醒 近来,国内疫情形势复杂 ,多地出现新冠肺炎本土确诊病例和无症状感染者,我们仍需绷紧疫情防控这根弦 。

满足什么条件可以解除重点关注地区?

重点关注地区需要连续14天内无新增本地确诊病例才可以解除限制。若是出现1例阳性病例之后,14天之内核酸检测都是阴性 ,就可以解封,但这14天期间陆续的有新增病例出现,解封时间就会重新开始计算。解除封闭后会进入7天的过渡期 ,而这七天采取的是居家健康监测的模式 。

疫情重点关注地需要连续14天内无新增本地确诊病例才可以解除限制。并根据国家相关部门联防联控机制有关要求,经市疫情防控指挥部研究决定,才会由中风险地区降级为低风险。对于疫情重点关注地区实行每天观察法 ,在隔离观察没有发现有新增感染者以及无症状感染者半个月了后疫情重点关注地区可以解除 。

管控地区解除标准:在同时满足以下条件时,可解除管控: 近14天区域内无新增病例或无症状感染者; 区域内最后一名密切接触者自末次暴露超过14天,核酸检测为阴性; 解控前2天区域内所有人员完成一轮核酸筛查 ,均为阴性。

关于取消关注的条件 ,用户必须是该店铺的关注者,且店铺状态正常。如果店铺已经被注销,可能无法直接取消关注 ,因为店铺信息可能已经不可见 。这时候,用户可能需要通过其他方式,比如联系淘宝客服 ,来解决这个问题 。

关注客户解除后的贷款资格 信用良好是关键:银行在审核房贷申请时,会重点考察借款人的信用记录。如果借款人之前被银行列为关注客户,但在解除关注后能够保持良好的信用记录 ,那么是有资格申请房贷的。

非必要不出境;非必要不前往中高风险地区或有本土病例报告地区旅行及出差 。中高风险地区和经研判需要重点关注地区来驻返驻人员,落地即管,并实施3天两检和7天居家健康监测。

重点管控地区和重点关注地区区别是什么

重点管控地区是指通常所说的中高风险地区所在的行政区域。重点关注地区是指重点管控区所在的地市除重点管控区以外的行政区域 。重点关注地区指的是需要增加注意力的区域也就是说需要重点跟进和关心的区域 ,重点关注地区意味着该地区成为了重点关注的对象,同时也需要对其予以重点关注。

重点管控地区和重点关注地区区别是什么?重点管控地区是指:通常所说的中高风险地区所在的行政区域。

重点管控地区和重点关注地区区别:重点管控地区是指:通常所说的中高风险地区所在的行政区域,例如江苏省南京市江宁区 。

重点管控地区是已经出现疫情 ,重点关注地区是还没证实有病例出现 ,但是有在验证中的。重点管控地区:我们通常所说的中高风险地区所在的行政区域,例如江苏省南京市江宁区。截至8月3日,国内高风险地区4个、中风险地区119个 。

什么是疫情防控重点地区

重点管控地区是指:通常所说的中高风险地区所在的行政区域。重点管控地区管理措施:从管控指令下达日期以后该地区来(返)沈人员一律实施集中隔离医学观察 ,隔离期限至来(返)沈后满14天,期间进行2次核酸检测;管控指令下达日期之前14天内该地区来(返)沈人员要进行核酸检测和健康监测工作。

重点疫区的定义与划分:重点疫区指的是新型冠状病毒疫情较为严重的地区,通常以某一省份为主要疫源地 。具体的划分是基于疫情的感染人数 、传播范围 、医疗资源等多方面的因素综合考量得出的 。 湖北省作为重点疫区:作为疫情的发源地 ,湖北省尤其是武汉市在疫情期间面临着极大的挑战。

封控管理小区若出现阳性感染者,由疾控等相关部门研判后调整为封闭管理小区。疫情重点管控区域外人员一律不得进入重点管控区域内 。三是保护易感人群易感人群是病原体喜欢的人群,这类人群由于抵抗能力低下 ,很容易受到病原体的感染,所以要保护好。

疫情重点地区原则上是指

〖壹〗、疫情重点地区原则上是指14天内发生本地病例(或无症状 感染者)或公布疫情中、高风险地区的地域。基于当前的疫情形势,各地区需要对疫情防控重点区域采取更加科学 、更加精准的措施 。

〖贰〗、只要你的手机行程马是绿色 ,也没经过疫区,一般不会隔离。

〖叁〗、高风险地区:一般是指累计新冠病例超过了50例,同时〖Fourteen〗 、天内是有聚集性疫情发生。病例和无症状感染者居住地 ,以及活动频繁且疫情传播风险较高的工作地和活动地等区域 ,划为高风险区 。原则上以居住小区(村)为单位划定,根据流调研判结果可调整风险区域范围。

〖肆〗、定义:病例和无症状感染者居住地所在小区及活动频繁的周边区域。管理措施:严格执行“封闭隔离、足不出户 、服务上门 ”,人员禁止外出 ,生活物资由工作人员配送至家门口 。管控区 定义:封控区周边可能暴露的重点区域,范围通常根据疫情传播风险动态调整。

〖伍〗、指封闭区、管控区以外可能暴露的重点人群的活动区域。“三区防控指引 (一)封闭区 实行封闭管理 。原则上人员只进不出,相关区域的小区 、社区、路段设立卡口 ,仅保留必需的出入口,关卡24小时值守 。出入时规范防护,严格消毒。

〖陆〗、重点疫情地区 ,即经专业机构研判,市防控指挥部批准同意,疫情发生地出现以下任一种情形:疫情规模较大;出现广泛社区传播风险;存在外溢情形或较大外溢风险:原则上 ,7日内具有重点疫情地区旅居史人员,根据综合研判结果,酌情采取3至5日健康管理(含居家隔离医学观察 、居家健康监测及健康检测)。