首页 >> 最新资讯

疫情涉及地区查询表格/疫情地区查询平台

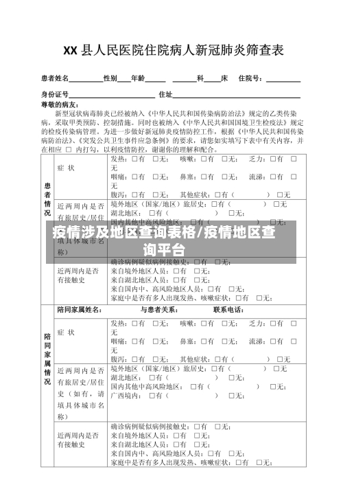
2026-02-04 最新资讯 6 作者:shbhys

本文目录一览:

新型冠状病毒疫情地图是如何绘制的?

〖壹〗、地图绘制选取数据:在Excel中选中包含省份名称和确诊人数的数据区域。插入地图:依次点击“插入” - “选取地图或者推荐的图表 ” - “选取着色地图 ” - “确定” 。

疫情涉及地区查询表格/疫情地区查询平台-第1张图片

〖贰〗、腾讯地图上线医疗救治定点医院和发热门诊地图:1月24日 ,腾讯地图上线“新型冠状病毒感染的肺炎医疗救治定点医院和发热门诊地图” ,覆盖全国各省 、自治区、直辖市及新疆生产建设兵团,363个城市,12000多家医院 。公众可通过该地图快速找到附近的医疗救治定点医院和发热门诊。

疫情涉及地区查询表格/疫情地区查询平台-第2张图片

〖叁〗、通过微信搜索新型冠状病毒医疗“定点医院 ”的步骤如下:打开微信并进入“搜一搜”功能启动微信应用 ,在底部导航栏点击“发现”,选取“搜一搜 ”选项。输入关键词进行搜索在“搜一搜”界面的搜索框中输入“定点医院”或“发热门诊 ”,点击右侧搜索按钮 。

非典各省感染人数是多少?

非典感染了全球8000多例人。具体来说:中国内地:累计报告的非典型肺炎临床病例为5327例 ,其中死亡病例为349例。中国香港:非典病例数为1755例,死亡病例为300例 。中国台湾:非典病例数为665例,死亡病例为180例。综上所述 ,全球非典发病例数总计在8000多例左右,死亡率大约在11%左右。

据相关统计数据显示,当年中国的非典感染人数大约在5万至十几万之间 。这一数字是根据当时各地报告的病例数据汇总得出的。需要注意的是 ,随着疫情的进展和防控措施的加强,病例数量有所减少。政府采取了多项措施来加强疫情监测和防控工作,以遏制疫情的传播 。

据报道 ,中国内地累计的报告的非典型肺炎的临床病例是5327例 ,死亡的有349例。此外,中国的香港是有1755例,死亡了300 ,台湾也出现了665例,死亡了180例,全球一共发病例应该是在8000多例 ,死亡率大约在11%左右。

感染人数:全球范围内,非典疫情造成8000多人感染 。死亡人数:其中800多人死亡 。社会影响:非典疫情给当时的社会带来了极大的恐慌和不安,人们的生活 、工作和学习都受到了严重影响。例如 ,北京王府井大街等繁华地段因非典而失去了往日的喧嚣,警察执勤也不得不穿上防护服。

具有很高的传染性和致死性 。 根据报道,中国内地共报告了5327例非典型肺炎临床病例 ,其中349例死亡。 中国香港地区报告了1755例病例,死亡300例。 中国台湾地区报告了665例病例,死亡180例 。 全球范围内 ,非典的确诊病例总数约为8000多例 ,死亡率大约为11%。

东西湖区高低风险地区汇总名单表格一览

武汉东西湖区高低风险地区名单截至2022年11月25日9:00,武汉东西湖区有高低风险地区,共63处高风险 ,1处低风险。

调整背景与依据根据国务院联防联控机制要求及上海市防控办研究决定,浦东新区张江镇张东路2281弄玉兰香苑四期小区自2021年12月7日被列为中风险地区后,经综合评估疫情形势、防控措施落实情况及区域风险等级动态管理标准 ,符合降级条件,因此自12月21日零时起调整为低风险地区 。

这样打印中高风险地区最新名单:从网上找到中高风险地区的最新名单。复制粘贴到Excel表格。设置打印区域 。最后打印。

截至12月15日16时)全国现有1243个高风险地区,涉及21个省(自治区、直辖市)和新疆生产建设兵团 、69个设区市(区);161个低风险地区 ,涉及21个省(自治区、直辖市)和新疆生产建设兵团、68个设区市(区)。