【疫情地区补助政策最新,疫情地区补助政策最新文件】
本文目录一览:
- 〖壹〗、疫情补助发放政策规定
- 〖贰〗、卫健委发文:对这类医务人员实施补助奖励!
- 〖叁〗 、疫情防控补助标准
疫情补助发放政策规定
〖壹〗、西安疫情期间农民工一次性生活补助(临时生活补助)比较多可领取2次(按月发放,共2个月)。具体说明如下:领取期限与次数根据政策 ,符合条件的农民工可按月领取临时生活补助,总期限不超过2个月 。例如,若从某月开始申领 ,比较多可领取当月及次月共2次补助,之后自动停发。

〖贰〗、各级政府规定的标准均适用,包括中央财政 、省级、市级乃至镇政府制定的补助标准。示例:安徽省规定 ,直接接触待排查病例或确诊病例的医务人员(如诊断、治疗 、护理等岗位)按每人每天300元补助;其他参与疫情防控的医务人员和防疫工作者按每人每天200元补助 。

〖叁〗、申请条件:应届生符合当地人才生活补贴政策条件即可申请。补贴标准:博士、硕士 、本科毕业生分别按每月1500元、1000元、500元的标准申领3年的生活补贴;技工院校全日制预备技师(技师)按本科毕业生标准申领。发放说明:申请通过当月为发放起始月,5年内根据实际正常缴纳养老保险月份发放,最长发放36个月 。

〖肆〗 、第一类是参与疫情防治工作的医务人员和防疫工作人员。对于直接接触待排查病例工作相关人员 ,中央财政每人每天发放300元的补助,并享受免税政策;对于其他参加疫情防治的医务人员和防疫工作人员,中央财政每人每天发放200元的补助 ,同样享受免税政策。第二类是参与疫情防控的其他人员 。
〖伍〗、及时发放临时补助 补助标准:根据防治工作性质、风险程度等因素,临时补助分为两类共四档。一类一档补助标准为每人每天300元,一类二档为每人每天200元,二类一档为每人每天100元 ,二类二档为每人每天50元。这一政策旨在及时补偿医务人员在疫情期间因加班加点而付出的额外劳动 。
卫健委发文:对这类医务人员实施补助奖励!
卫健委发文对参与疫情防控一线工作的医务人员实施补助奖励,同时提出多项保障措施,包括强制休息、心理健康支持 、人才储备与轮班机制等。
海南省基层在编在岗医疗卫生人才(含编制内村医)乡镇工作补贴标准比较高可达每月1万元。具体说明如下:政策依据:海南省卫健委等4部委联合发布的《关于全面推广基层医疗卫生专业技术人才激励机制改革相关举措的通知》提出5项激励机制 ,明确基层卫生人才补贴标准比较高可达1万元。
绩效激励:实行专门绩效激励制度,医疗机构年度收支结余和医保基金结余主要用于基层医疗卫生人员奖励 。广东:政策文件:广东省卫健委发文明确。补助标准:对乡镇卫生院医务人员建立乡镇工作补贴制度,月人均补贴不低于1000元;村卫生站医生补贴标准提高至每年每行政村2万元。湖南:政策文件:湖南省卫健委明确 。
甘肃省卫健委等部门发文明确 ,疫情期间医务人员加班可按标准及时发放临时性工作补助,比较高每天300元,同时通过增核绩效工资总量、发放卫生防疫津贴等方式保障医务人员薪酬待遇 ,并在职称晋升、编制等方面给予倾斜。
甘肃省针对医务人员超常劳动的临时补助比较高可达每天300元,但并非所有医护人员每天都能获得300元补助,具体金额需根据防治工作性质和风险程度确定。

疫情防控补助标准
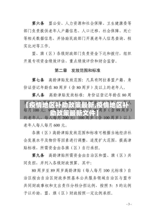
〖壹〗 、其他按照当地政府统一部署 ,卫生健康部门调派或者医疗卫生机构要求参与新冠疫情防控救治的相关医务人员,每人每天补助200元 。
〖贰〗、按照每人每天200元予以补助。派往疫情较重地区(如通化市等地)参与一线疫情防控的医务人员补助标准:比照去年援鄂医疗队补助政策,在国家补助标准每人每天300元、200元的基础上再提高一倍。达到每人每天600元(直接参与一线疫情防控的医务工作者) 、400元(参加疫情防控的其他医务人员和防疫工作者) 。
〖叁〗、疫情防治人员临时性补贴分为四档,标准分别为每人每天300元、200元 、100元、50元。补贴分类依据:补贴标准根据防治工作性质和风险程度划分。具体而言 ,直接参与一线高风险诊疗、采样 、检测等任务的人员通常适用较高档位(如300元/天);从事辅助性工作或风险较低的岗位则适用较低档位(如50元/天) 。
〖肆〗、临时性工作补助:直接接触病例的一线人员每人每天300元,其他人员每人每天200元;湖北省及援鄂医疗队一线人员补助标准提高1倍,薪酬水平提高2倍。工资与绩效:隔离等期间职工按出勤标准发工资;事业单位向防控任务重的机构核增一次性绩效工资总量。
〖伍〗、明确一线医务人员范围依据是否直接接触疑似或确诊患者、是否实际参与现场处置及患者救助工作进行判定。此标准旨在精准界定补助对象 ,避免资源错配 。