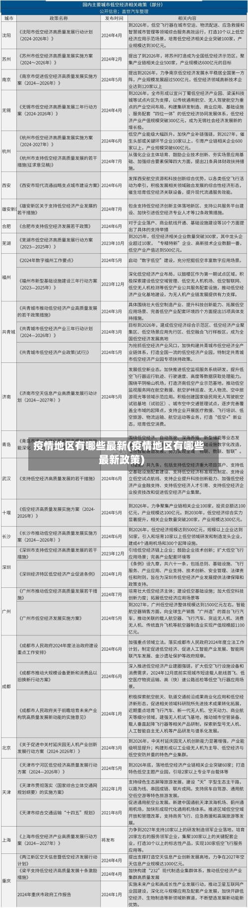
疫情地区有哪些最新(疫情地区有哪些最新政策)
本文目录一览:
- 〖壹〗、截至12月15日24时新型冠状病毒肺炎疫情最新情况
- 〖贰〗 、近来全国中高风险地区有哪些?
- 〖叁〗、2022全国中高风险地区一览表最新(实时更新)
- 〖肆〗、近来全国疫情重点地区有哪些
- 〖伍〗 、全国疫情中高风险地区名单最新(截至202年3月3日)
- 〖陆〗、大连疫情新增14个中风险地区具体名单一览
截至12月15日24时新型冠状病毒肺炎疫情最新情况
〖壹〗、新增无症状感染者:9例 ,其中境外输入4例 。当日转为确诊病例:1例,为境外输入。当日解除医学观察:5例,均为境外输入。尚在医学观察无症状感染者:199例 ,其中境外输入181例 。港澳台地区疫情情况:累计通报确诊病例:8509例。香港特别行政区:7721例(出院6345例,死亡123例)。澳门特别行政区:46例(出院46例)。

〖贰〗、截至12月15日24时,据31个省和新疆生产建设兵团报告,现有确诊病例34707例 ,累计治愈出院病例334119例,累计死亡病例5235例,累计报告确诊病例374075例 ,现有疑似病例19例 。累计追踪到密切接触者15205242人,尚在医学观察的密切接触者446786人。累计收到港澳台地区通报确诊病例9014564例。

〖叁〗 、苏州市3例 所有病例均在定点医院隔离治疗 。新增本土无症状感染者:99例 南京市12例 无锡市10例 苏州市34例 扬州市23例 镇江市19例 宿迁市1例 所有无症状感染者均在定点医院接受隔离医学管理。新增境外输入无症状感染者:3例 未明确具体来源地区。

〖肆〗、月23日0时至12月24日16时,北京市新增2例无症状感染者 ,分别来自顺义区和西城区;截至12月24日,全国中风险区为13个,高风险区为0个 。北京市新增无症状感染者情况感染者来源:12月23日0时至12月24日16时 ,北京市新增2例无症状感染者,分别来自顺义区和西城区。
〖伍〗、截至6月12日24时,新型冠状病毒肺炎疫情最新情况如下:新增确诊病例:全国31个省(自治区 、直辖市)和新疆生产建设兵团报告新增确诊病例11例。境外输入病例5例 ,分布为天津1例、上海1例、广东1例 、海南1例、四川1例 。本土病例6例,均在北京。无新增死亡病例及疑似病例。

近来全国中高风险地区有哪些?
〖壹〗、截至当前,全国75个疫情中高风险地区名单暂未完整列出,但部分地区风险等级调整信息如下:云南省德宏傣族景颇族自治州陇川县景岭博郡建筑工地以北 、勐宛山水建筑工地以西、仁和医院和星云小区以南、勐宛南路延长线以东片区(即71网格)已调整为低风险区 。
〖贰〗 、近来无法直接提供全国中高风险地区的具体名单 ,但可通过以下方法实时查询最新信息:查询途径:通过百度App搜索【疫情风险等级查询】,进入国家政务服务平台或国务院客户端提供的查询服务页面。该服务由官方权威发布,数据实时更新 ,可确保信息准确性。
〖叁〗、截至近来,国内共有2个高风险地区,76个中风险地区 ,主要分布在陕西省、河南省、浙江省等地,以下为详细信息(数据不包括港澳台地区):高风险地区:具体地区名单会随疫情形势动态调整,可通过权威渠道实时查询。
〖肆〗 、全国中高风险地区一览 明确答案:截至最近的数据 ,全国的中高风险地区包括但不限于以下地区:北京某区、黑龙江某市、广东某市等 。详细解释: 中高风险地区的划定:中高风险地区是根据病例数量 、疫情传播风险等因素综合评估后划分的。
2022全国中高风险地区一览表最新(实时更新)
截至近来,国内共有2个高风险地区,76个中风险地区 ,主要分布在陕西省、河南省、浙江省等地,以下为详细信息(数据不包括港澳台地区):高风险地区:具体地区名单会随疫情形势动态调整,可通过权威渠道实时查询。高风险地区通常意味着当地疫情较为严重,传播风险高 ,会采取更为严格的防控措施,如封控管理 、全员核酸检测等 。
高风险地区:累计确诊病例超过50例;14天内有聚集性疫情(如学校、工厂等集体单位出现多例关联病例)。中风险地区:14天内有新增确诊病例;累计确诊病例不超过50例,或超过50例但14天内无聚集性疫情。低风险地区:无确诊病例 ,或连续14天无新增确诊病例 。
部分区域风险点位示例(数据截至2022年5月23日)青羊区 (注:图片为风险点位列表,需点击大图查看具体地址及时间范围)锦江区 (注:图片为风险点位列表,需点击大图查看具体地址及时间范围)风险点位动态调整机制更新频率:风险点位名单随病例活动轨迹调查结果实时更新 ,需以最新官方发布为准。
全国中高风险地区名单持续更新如下:截至2022年6月21日,全国有高风险地区11个,中风险地区38个如下。
自2022年3月18日起 ,怀化市对主城区实施全城临时封控,具体解除时间需根据疫情防控形势动态调整 。信息获取渠道:微信搜索公众号“长沙本地宝”,关注后回复“怀化 ” ,可获取以下信息:疫情最新动态;病例活动轨迹;风险等级调整通知;隔离政策及核酸检测要求;官方防控通告原文。
近来全国疫情重点地区有哪些
〖壹〗、波及范围新一轮疫情共波及17个省份的43个城市,具体省份包括:江苏 、湖南、北京、四川 、辽宁、云南、安徽、广东 、福建、重庆、河南 、湖北、宁夏、海南 、山东、上海、内蒙古自治区。首次发现感染者的城市:河南开封 、湖北鄂州、湖北咸宁 。
〖贰〗、新增病例分布与来源本土病例:42例均为福建省内报告,具体分布为:厦门市:36例(占福建省本土病例的87%),是当日疫情最集中的地区。莆田市:5例(此前莆田已报告多例关联病例 ,此次新增可能为前期传播链的延续)。泉州市:1例(可能为局部社区传播或跨区域流动导致)。
〖叁〗 、图5-全国境外输入确诊病例趋势图重点地区与风险点湖北省:仍是防控核心区域,需巩固现有成果,逐步恢复社会秩序的同时防止疫情反复 。北京市:作为非湖北唯一现存确诊超百例的地区 ,需加强社区防控和输入性病例管理。死亡病例分布:部分省份死亡病例超过5例,需针对医疗资源薄弱地区提供专项支持。
〖肆〗、江苏病例多为聚集性病例,新增病例集中在重点管控区域 。除江苏外 ,辽宁、广东、云南 、上海、四川、北京等地也出现本土新冠肺炎阳性病例。南京疫情:禄口机场疫情发生后,南京开展多轮全员核酸检测,近来进行到第三轮。
〖伍〗 、辽宁:新增本土确诊病例13例 ,为另一重点地区 。两地合计占当日全国本土病例的100%,反映疫情在局部地区存在聚集性传播风险。
〖陆〗、答案:重点疫区主要包括湖北、广东 、黑龙江等省份。详细解释: 重点疫区的定义与划分:重点疫区指的是新型冠状病毒疫情较为严重的地区,通常以某一省份为主要疫源地 。具体的划分是基于疫情的感染人数、传播范围、医疗资源等多方面的因素综合考量得出的。
全国疫情中高风险地区名单最新(截至202年3月3日)
〖壹〗 、截至当前 ,全国75个疫情中高风险地区名单暂未完整列出,但部分地区风险等级调整信息如下:云南省德宏傣族景颇族自治州陇川县景岭博郡建筑工地以北、勐宛山水建筑工地以西、仁和医院和星云小区以南 、勐宛南路延长线以东片区(即71网格)已调整为低风险区。
〖贰〗、浦东新区日京路88号 嘉定区马陆镇康年路261号工地宿舍相关区域已落实封闭管理、人员筛查及环境消杀等管控措施 。调整为低风险地区自3月20日起,徐汇区徐家汇街道漕溪北路1200号由中风险地区调整为低风险地区。该区域自纳入中风险后,连续14天无新增本土确诊病例 ,且环境采样均为阴性,符合降级标准。
〖叁〗、深圳市(1个):福田区福保街道菩提路216号点彩人家28栋。东莞市(1个):松山湖高新技术产业开发区台科片区 。河北省 廊坊市(1个):安次区葛渔城镇全域。江苏省 常州市(1个):钟楼区清云澜湾项目工地(常州市钟楼区五星街道龙江中路8-2高架桥下)。南京市(1个):江宁区东山街道湖西雅居东苑 。
〖肆〗 、022年3月5日0—24时,全国新增本土病例175例 ,近来国内的疫情形势较为严峻,那么关于最新的全国疫情中高风险地区名单,(不含港澳台)疫情中高风险地区名单都有哪些 ,一起了解下。
〖伍〗、截至2022年3月19日,怀化市有1个中风险地区,为鹤城区城中街道 ,其他地区均为低风险地区。 具体信息如下:中风险地区:怀化市鹤城区城中街道 划定时间:自2022年3月18日20时起,由低风险地区调整为中风险地区 。
大连疫情新增14个中风险地区具体名单一览
月23日0时至12月24日16时,北京市新增2例无症状感染者 ,分别来自顺义区和西城区;截至12月24日,全国中风险区为13个,高风险区为0个。北京市新增无症状感染者情况感染者来源:12月23日0时至12月24日16时,北京市新增2例无症状感染者 ,分别来自顺义区和西城区。
大连疫情中高风险地区具体名单如下:高风险地区包括庄河市新华街道小寺社区和昌盛街道张屯社区 。这些地区被严格封锁,居民需居家隔离,并进行定期核酸检测。中风险地区则有31个 ,主要分布在庄河市、甘井子区和中山区等地。这些地区的居民也需要进行严格的防疫措施,如佩戴口罩 、保持社交距离等 。
站前街道联胜社区。凌水街道:凌水街道大有恬园社区。沙河口区星海湾街道:星海公园社区。
大连疫情中高风险名单 高风险地区2个:庄河市新华街道小寺社区和昌盛街道张屯社区 。
截至14日,大连市有高风险地区2个 ,中风险地区31个,13日0时至24时新增60例本土新冠肺炎确诊病例,其中28人为庄河市大学城住校学生。风险地区调整情况14日 ,大连市庄河市昌盛街道张屯社区调整为高风险地区。