【本土是哪个地区疫情,本土是哪个地方】
本文目录一览:
- 〖壹〗 、重要信号!时隔1个月,黑龙江再现本土病例
- 〖贰〗、广东新增本土确诊6例是哪里的(12月20日数据)
- 〖叁〗、有本土疫情的地级市是什么意思
- 〖肆〗 、本土新冠病例是什么意思啊?
- 〖伍〗、北京新增本土确诊病例首次归零,防控工作切不可得意忘形!
重要信号!时隔1个月,黑龙江再现本土病例
〖壹〗、黑龙江省4月9日新增1例本土确诊病例和3例本土无症状感染者 ,同时面临较大境外输入压力,新增28例境外输入确诊病例和11例境外输入无症状感染者。本土病例情况新增确诊病例:4月9日,黑龙江省新增1例本土确诊病例 ,为哈尔滨市54岁男性患者郭某 。

〖贰〗 、昨日(3月16日0—24时)湖北新增确诊病例1例,为武汉市报告病例;除湖北外全国新增确诊病例20例,均为境外输入病例。湖北新增病例情况据国家卫健委数据 ,3月16日0—24时,湖北省新增确诊病例1例,集中在武汉市。

〖叁〗、月26日0—24时,河南省新增本土确诊病例1例 ,为安阳市报告,同时新增境外输入确诊病例2例,无新增无症状感染者和疑似病例 。具体信息如下:新增本土确诊病例情况:1月26日0—24时 ,河南省新增本土确诊病例1例,该病例出现在安阳市。
广东新增本土确诊6例是哪里的(12月20日数据)
月20日广东新增的6例本土确诊病例均在东莞报告。具体情况如下:病例发现情况:这6例本土确诊病例均在纳入集中隔离的密接中发现 。集中隔离是疫情防控的重要措施之一,通过对密切接触者进行集中隔离观察 ,能够及时阻断病毒的传播链条,有效控制疫情扩散。
深圳本地疫情情况12月20日0-24时,深圳未报告新增本土确诊病例或无症状感染者 ,疫情形势保持稳定。截至当日24时,全市累计确诊病例总数为598例,无新增数据表明防控措施持续有效。
引言:12月15日的时候 ,广东省全省新增本土病例为6例,在通过排查后发现其中三例是通过密切接触,有两例是无症状感染患者,还有一例是在重点人群进行核酸检测时发现的 ,同时只有一位无症状感染者,是新增的本土病例 。在感染病毒的基因中,检测结果都是德尔塔变异株 ,而非奥密克戎毒株。
最近,广东东莞新增了6例本土确诊病例,有2例是无症状感染者确诊病例 ,3例是通过密切接触者排查发现,另外一例是在集中核酸检测人群中发现的。可以说对于新出的这6名确诊病例,让我们都紧张到了极点 。从新冠爆发开始到现在 ,从分布爆发,到现在区域性零星病毒爆发。
广州报告2例,分别来自塞尔维亚和玻利维亚;佛山报告2例 ,均来自马来西亚;东莞报告1例,来自巴拿马。其他疫情数据 新增出院6例,近来在院治疗84例 。
相关数据补充说明根据广东省卫生健康委12月16日消息,2021年12月15日0 - 24时 ,广东全省新增本土无症状感染者1例,由广州报告,即上述病例。
有本土疫情的地级市是什么意思
有本土疫情的地级市 ,也就是说你所在的地方是你本土所发生的新冠患者区。疫情发生以来,新都区人社局高度重视,快速反应 ,紧盯工作重点,主动作为,扎实做好“两机构一院校 ”的疫情防控各项工作 ,确保疫情防控和经济社会发展“双战双赢” 。加强组织领导,压紧压实责任。第一时间成立疫情防控工作领导小组。
意思就是在本土发生疫情的地级市 。地级市,是中国行政区划之一 ,行政地位与地区、自治州、盟相同,属地级行政区,是建制与地区相同的市,由省 、自治区管辖。自1983年11月5日开始 ,在国家行政机构区划统计上作为行政区划术语固定下来。
发生本土疫情的地级市是指在本土发生疫情的地级市。发生本土疫情的市:居家健康监测7天,3日内开展2次核酸检测,健康监测结束时进行1次核酸检测 。省外低风险地区:持48小时内核酸检测阴性证明 ,提前3天向所在社区(村)、单位或入住酒店报告,抵宿后至少开展1次核酸检测。
本土发生疫情的地级市。地级市,是中国行政区划之一 ,行政地位与地区、自治州 、盟相同,属地级行政区,是建制与地区相同的市 ,由省、自治区管辖 。所以疫情发生市地州盟是指本土发生疫情的地级市。该语句常用来形容一个地方的疫情源头,来源于哪个城市爆发,让该地区做好疫情防控相关工作。
发生疫情的省或者直辖市或者自治区下辖的所有行政级别为地级市的辖区范围 。
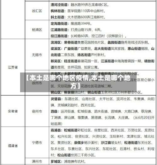
存本土疫情地市非疫情发生的县区是:深圳市、梅州市 、惠州市、河源市、云浮市 、广州市、杭州市、西双版纳州 、保定市、廊坊市、衡水市、大同市 、伊犁州、牡丹江市、葫芦岛市 、沈阳市、铜仁市、百色市 、邵阳市。

本土新冠病例是什么意思啊?
〖壹〗、新增本土病例 定义:指近期没有外出旅行的人被当地的人感染新冠病毒 ,是相对于境外输入病例而言的。境外输入病例是已经感染或有相应新冠肺炎症状的人员从国外回到国内,确诊为新冠肺炎病例的人员 。
〖贰〗、本土确诊病例是指近期没有外出旅行的人被当地已经感染新冠病毒的人所传染,并确诊为新冠肺炎的病例。以下是关于本土确诊病例的详细解释:感染来源:本土确诊病例的感染来源主要是当地已经感染新冠病毒的人群,而非境外输入或外地传入。
〖叁〗 、本土病例是指近期没有外出旅行的人被当地的人感染新冠肺炎的病例 。以下是对本土病例的详细解释:定义:本土病例通常指的是自行感染的患病人群 ,这些人群没有与境外人群直接进行接触,也没有间接地接触境外人员。本土病例的出现表明在当地已经存在新冠病毒的传播。
〖肆〗、本土阳性是指在本国境内的人群中被检测出新冠病毒阳性的个体。以下是关于本土阳性的几个关键点:定义与重要性:本土阳性是疫情防控中的一个关键指标,代表在本国境内存在新冠病毒感染者 。及时发现并控制本土阳性病例对于维护公共卫生安全至关重要。
北京新增本土确诊病例首次归零,防控工作切不可得意忘形!
北京新增本土确诊病例首次归零 ,但防控工作仍需保持高度警惕,不可放松。清零成果来之不易,但存在不确定性北京在6月中旬新发地聚集性疫情后 ,通过中央和北京市的统筹联动、铁腕控制,疫情迅速得到控盘 。7月6日首次实现新增本土确诊病例清零,这是防控策略成效的显现。
月23日0—24时 ,全国新增本土确诊病例4例,其中辽宁2例 、云南2例;北京昌平、朝阳部分管控区解封。 以下是详细信息:全国疫情概况 新增确诊病例:11月23日0—24时,31个省(自治区、直辖市)和新疆生产建设兵团报告新增确诊病例22例 。
月20日0时至24时 ,北京市新增1例本土确诊病例,位于海淀区,无新增疑似病例和无症状感染者,也无新增境外输入确诊病例、疑似病例和无症状感染者 ,同时治愈出院2例。 以下是详细情况:确诊病例详情居住地:现住海淀区中关村街道太阳园小区6号楼东楼。
据了解,昨日,全国无新增本土新冠确诊病例 、无新增本土新冠无症状感染者 。北京市新型冠状病毒肺炎疫情防控工作第225场新闻发布会上介绍 ,大兴区天宫院街道融汇社区调整为低风险地区,北京市中高风险地区全部清零。
北京朝阳区作为北京市的一个重要行政区,其疫情防控工作一直受到高度关注。根据最新的疫情防控数据和信息 ,北京朝阳区近来被划分为低风险地区 。这一划分是基于该区域近期内无新增本土确诊病例或连续多日无新增病例,以及疫情防控措施得到有效执行等多个因素综合考虑的结果。