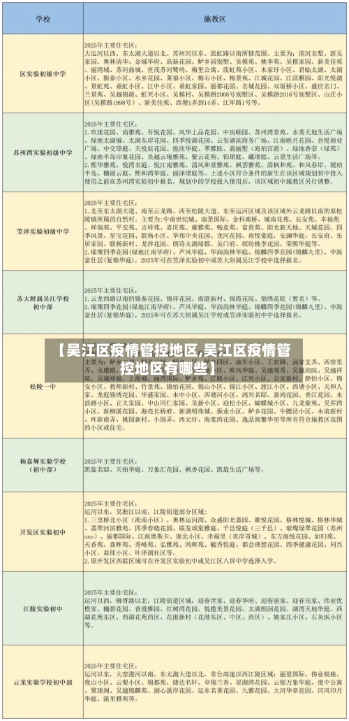
疫情四个地区/四个疫情重灾区
本文目录一览:
- 〖壹〗、解读27日41+19例,为河北鼓掌
- 〖贰〗 、...报告之第285日:喀什首现非无症状转确诊的确诊病例
- 〖叁〗、新一轮疫情共波及17省份43个城市
- 〖肆〗、北京已有4个高风险地区都是哪里?
- 〖伍〗、疫情等级划分4个等级怎么判定的
解读27日41+19例,为河北鼓掌
月27日全国本土新增41例确诊病例和19例无症状感染者 ,其中河北新增3例确诊病例,无新增无症状感染者,疫情防控成效显著,值得肯定 。 以下为详细解读:全国疫情总体情况新增确诊病例41例:分布于黑龙江28例 、吉林9例、河北3例、陕西1例。新增无症状感染者19例:分布于吉林11例 、黑龙江8例。

一个大炸弹自天而降轰然爆炸 ,烟硝飞扬中,二十余敌兵化为泥灰肉酱,而我壮士亦血肉横飞 ,忠勇殉国。隔岸民众看到这一幕,一方面固然鼓掌称快,但也为这个英勇壮士痛哭流涕 。上海女童子军杨惠敏在苏州河畔眼见对岸日旗遍布 ,独四行仓库屋顶未竖国旗,便决心要将青天白日旗送进四行仓库去。

日晚,中国驻屯军司令官香月清司向宋哲元发出最后通牒 ,限二十九军于27日正午以前撤出北平,被宋哲元严辞拒绝。宋哲元这时才明白战争已经不可避免 。27日,宋哲元召开军事会议 ,准备在8月1日发动进攻,冯治安三十七师会同赵登禹一三二师主力攻丰台,张自忠三十八师攻天津海光寺。
骁勇善战历经百战的中国第二十九军,一九三○年正式由蒋介石亲自收编东北军 ,少帅张学良派任宋哲元为师长。其前身是以冯玉祥为总司令著名的西北军,为南京政府与地方军势力如东北军、西北军、晋军 、赣军尚未整合完成前,嫡系军队以外的一支强大军势 。

...报告之第285日:喀什首现非无症状转确诊的确诊病例
中国新疆喀什疫情进展当日新疆喀什新增3例确诊病例 ,其中2例为无症状感染者转确诊,1例为新检出的确诊病例,这是喀什地区自10月24日疫情发生以来首次出现非无症状转确诊病例 ,提示当地可能存在新的传播链或检测覆盖范围扩大。
无症状感染者279:男,42岁,集中隔离点发现。无症状感染者280:女 ,44岁,集中隔离点发现 。无症状感染者281:女,10岁 ,隔离管控区域发现。无症状感染者282:男,9岁,隔离管控区域发现。无症状感染者283:女,11岁 ,隔离管控区域发现 。无症状感染者284:女,42岁,集中隔离点发现。无症状感染者285:女 ,11岁,隔离管控区域发现。
新一轮疫情共波及17省份43个城市
〖壹〗、截至8月7日19时,新一轮疫情的波及范围及风险地区情况如下:波及范围新一轮疫情共波及17个省份的43个城市 ,具体省份包括:江苏、湖南 、北京、四川、辽宁 、云南、安徽、广东、福建 、重庆、河南、湖北 、宁夏、海南、山东 、上海、内蒙古自治区。
〖贰〗、国内新一轮疫情已波及20省份 自10月17日以来,国内新一轮新冠疫情已累计报告感染者超过1200例,波及范围涉及20个省份的44个城市 。病毒基因测序和流调溯源的结果显示 ,这轮疫情是由多个不关联的境外输入源头引起的。疫情传播特点:多点散发:疫情在多个城市和地区同时出现,呈现出多点散发的态势。
〖叁〗 、根据2025年12月5日国家卫生健康委新闻发布会信息,全国共有17个省份的流感活动处于高流行水平 ,但具体省份名单未在公开信息中明确列出 。当前流感疫情主要特征: 检测阳性率高:门急诊流感样病例的流感病毒检测阳性率达到51%,但未超过近三年的比较高水平。
〖肆〗、本轮疫情全国风险总体可控,发生大规模扩散的风险较小,但局部地区仍存在零星病例报告 ,需持续关注防控措施落实情况。全国疫情风险总体可控,大规模扩散可能性低截至8月12日24时,全国18个省48个市报告本土疫情 ,累计病例超1282例 。
〖伍〗、疫情15天波及16省份哪个环节出现了问题1 截至10月31日24时,本轮疫情北京累计报告本土感染者30例。自10月17日西安市报告2例本土确诊病例(系上海市旅游人员)以来,已有12个省(市 、区)报告与内蒙古额济纳旗有关联的感染病例 ,此外还有4省6地出现了独立于该传播链的疫情。
〖陆〗、疫情波及28个省个省48个市 。我国疫情处于高位平台阶段 3月1日至21日,我国累计报告本土感染者超过41000例,波及28个省。近来全国疫情处于高位平台阶段 ,疫情防控面临复杂性、艰巨性、反复性的严峻形势。
北京已有4个高风险地区都是哪里?
北京已有四个高风险地区,分别是丰台区新村街道 、大兴区黄村(地区)镇、花乡(地区)乡、西红门(地区)镇 。截至6月21日15时,北京市丰台区新村街道 、大兴区黄村(地区)镇由中风险调整为高风险。本市还有37个中风险地区 ,涉及丰台区、大兴区、海淀区 、西城区、房山区、东城区 、石景山区、朝阳区、门头沟区 、通州区10个区。
截至4月19日18时,北京市朝阳区为高风险地区,信息来源:中国政府网和国家卫生健康委联合提供的“疫情风险等级查询 ”小程序)朝阳区符合高风险地区条件的具体情况聚集性疫情触发标准4月14日,朝阳区确诊1例境外输入性病例 ,并导致其家庭3人关联感染,形成一起聚集性疫情。
截至7月14日24时,北京市共有4个中风险地区 ,均位于丰台区,其余地区为低风险地区 。
北京市永定路街道已调为高风险地区,近来全市共有43个中高风险区 ,具体分布如下:高风险地区:海淀区:永定路街道。丰台区:2个。大兴区:2个 。中风险地区:丰台区:12个。大兴区:9个。海淀区:3个 。东城区:4个。西城区:4个。朝阳区:2个 。房山区:1个。门头沟区:1个。通州区:1个 。
疫情等级划分4个等级怎么判定的
疫情等级划分的4个等级判定通常基于疫情传播风险、病例数量、防控需求及区域影响等综合因素,具体标准可能因地区或政策调整而略有差异。以下是通用判定逻辑的详细说明:四个等级的通用划分标准低风险地区 判定条件:无确诊病例,或连续14天内无新增本土确诊病例。
在中国 ,突发公共卫生事件的疫情分级标准主要划分为四个等级:特别重大(Ⅰ级):当疫情在全国范围内扩散,对社会经济造成严重威胁,或与已知传染病差异显著且传播迅速时 ,会被列为Ⅰ级响应。这一级别的疫情需要国家层面的高度重视和全面防控 。
公共卫生事件根据其性质、危害程度和涉及范围,分为特别重大(Ⅰ级) 、重大(Ⅱ级)、较大(Ⅲ级)和一般(Ⅳ级)四个等级。特别重大(Ⅰ级):疫情扩散范围:疫情在全国范围内扩散。社会经济影响:对社会经济造成严重威胁 。