首页
家常菜品
每日天气
最新资讯
游戏百科
生活问答
鹦鹉号
西安是否属于疫情地区
【西安是否属于疫情地区,西安属于什么疫情等级】
shbhys
5
2026-02-02
本文目录一览: 〖壹〗、天津到西安需要隔离吗 〖贰〗、抖音陕西西安疫情影响地区发货服务调整通知...
‹‹
1
››
随机文章
【河北唐山疫情高危地区,河北唐山高风险地区】
【没有疫情的地区学生,没有疫情的地方回去还用隔离吗】
【最新国内疫情排查地区,最新疫情排查范围】
登封疫情地区有哪些(登封疫情12月消息)
宁远疫情地区分布/宁远疫情最新消息2020
【永清疫情地区图片最新,永清县最新疫情防控】
【江苏最新疫情封控地区,最新江苏疫情风险等级地区名单最新】
【北京地区无疫情天数,北京地区无疫情天数统计】
【京外限制地区疫情,北京限外政策】
【疫情爆发在什么地区,疫情爆发在什么地方】
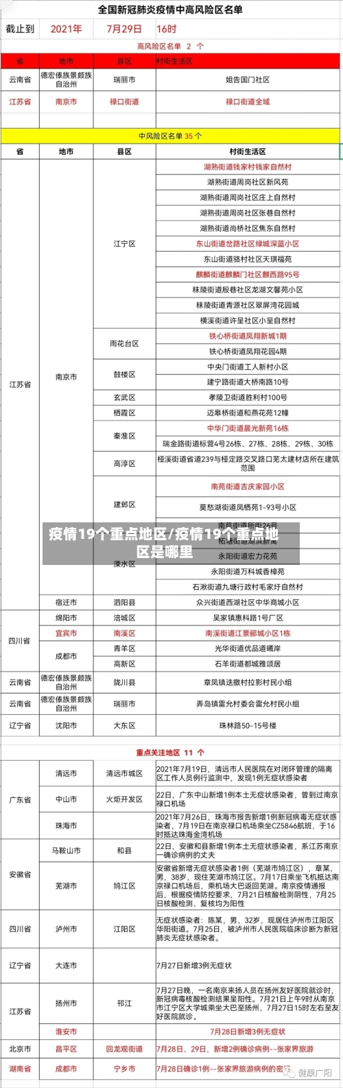
疫情19个重点地区/疫情19个重点地区是哪里