首页
家常菜品
每日天气
最新资讯
游戏百科
生活问答
鹦鹉号
江苏各地区疫情
【江苏各地区疫情,江苏各地疫情最新数据】
shbhys
4
2026-02-07
本文目录一览: 〖壹〗、江苏近来哪里有疫情 〖贰〗、江苏本土确诊+11!南京多地调为中风险地区...
‹‹
1
››
随机文章
【广东地区疫情最新数据,广东地区疫情最新数据图】
宁远疫情地区分布/宁远疫情最新消息2020
地区工信局疫情(地区工信局疫情防控电话)
去疫情地区坐飞机/疫情期间坐飞机去外地会被隔离吗
钟祥疫情重点地区图片/钟祥疫情最新数据
疫情中高地区名单/疫情中高风险城市名单
横沥疫情地区查询(横沥疫情地区查询最新消息)
崇明疫情在哪个地区/崇明疫情最新消息封城了吗
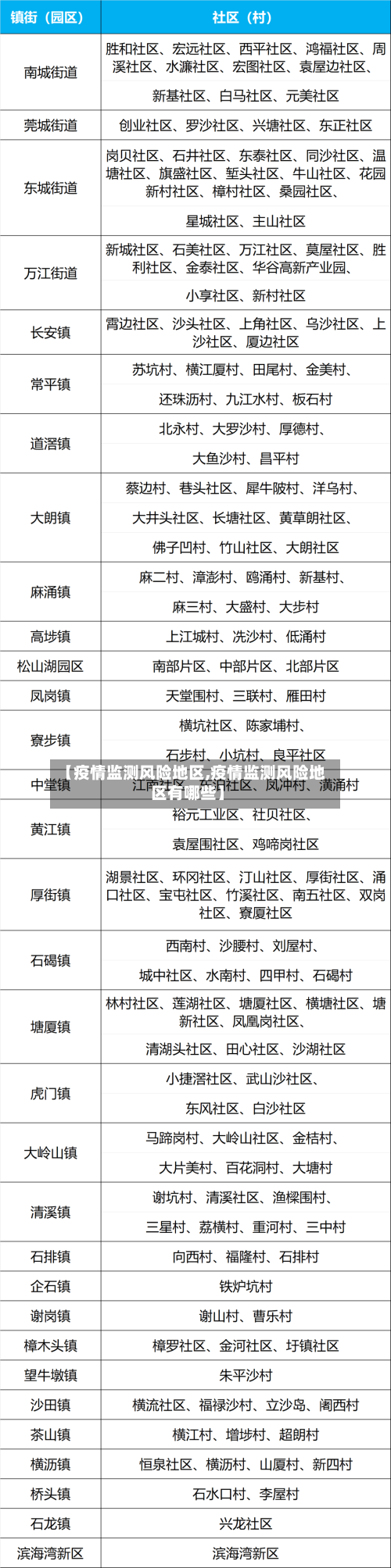
【疫情监测风险地区,疫情监测风险地区有哪些】
河南疫情最轻的地区(最新疫情河南什么地方)
台州地区的疫情情况/台州疫情最新消息今天有多少人