首页
家常菜品
每日天气
最新资讯
游戏百科
生活问答
鹦鹉号
平塘疫情风险地区
平塘疫情风险地区/平塘县疫情防控
shbhys
4
2026-02-12
本文目录一览: 〖壹〗、个人亲测贵州旅游攻略!真实建议反馈,内附行程+行程详细情况 〖贰〗、...
‹‹
1
››
随机文章
宁波疫情分布地区/宁波疫情分布地区图
防控疫情地区查询(防控疫情地区查询最新)
【上海疫情了解哪些地区,上海疫情范围】
藏族地区出现疫情了吗(藏族地区出现疫情了吗现在)
邦康地区疫情小组(邦康的疫情)
西藏各地区疫情电话/西藏疫情防控指挥部电话号码
东莞重点关注地区疫情/东莞重点关注地区疫情名单
辽宁地区疫情管控/辽宁各地疫情防控政策
贵州哪些地区有疫情(贵州哪些地区有疫情了)
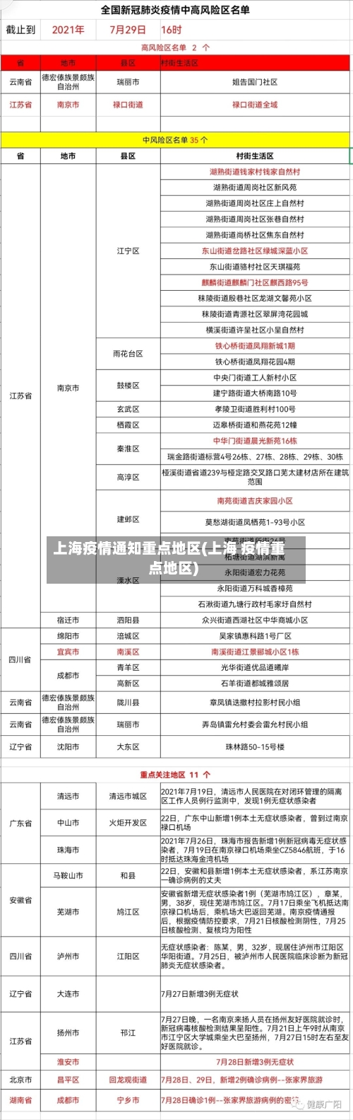
上海疫情通知重点地区(上海 疫情重点地区)
【密云疫情风险地区表格,密云疫情风险地区表格图】