首页
家常菜品
每日天气
最新资讯
游戏百科
生活问答
鹦鹉号
韩国周边有无疫情地区
韩国周边有无疫情地区/韩国那边的疫情怎么样
shbhys
4
2026-02-12
本文目录一览: 〖壹〗、哪个国家没有疫情呢? 〖贰〗、...
‹‹
1
››
随机文章
河南驻马店地区疫情(河南驻马店疫情报告)
【青岛地区最新疫情情况,青岛地区新冠肺炎情况】
兰州开车路过疫情地区/兰州疫情期间高速路过可以吗
钟祥疫情重点地区图片/钟祥疫情最新数据
全国哪地区疫情严重(全国哪些地方疫情比较严重)
最厉害的疫情地区/最厉害的疫情地区排名
【出行地区疫情等级查询,出行地区疫情等级查询官方网站】
日本新增地区查询疫情/日本新增疫情最新消息今天
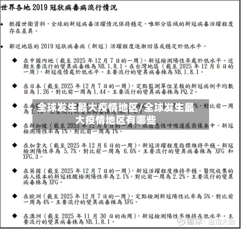
全球发生最大疫情地区/全球发生最大疫情地区有哪些
兰州疫情重点地区核验(兰州核酸通知)
【成都疫情风险地区地图,成都疫情风险地区地图最新】