首页
家常菜品
每日天气
最新资讯
游戏百科
生活问答
鹦鹉号
疫情包含哪些地区最新
疫情包含哪些地区最新/疫情区都有哪里
shbhys
2
2026-02-14
本文目录一览: 〖壹〗、近来全国中高风险地区有哪些? 〖贰〗、...
‹‹
1
››
随机文章
有疫情地区机场换乘(疫情期间飞机转机)
地区怎么不显示疫情/国内各地疫情最新消息汇总怎么看不到
浙江分级疫情地区名单(浙江分级疫情地区名单公布)
【全国低风险疫情地区,全国低风险疫情地区名单】
【福州疫情中高地区,福州市疫情区吗】
甘肃都是哪个地区有疫情(甘肃疫区有哪些)
辽宁地区疫情在哪查(辽宁地区疫情在哪查询)
【泰安地区疫情最新数据,泰安地区疫情最新数据消息】
【河南最新疫情波及地区,河南最新疫情数据表】
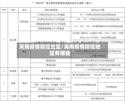
海南疫情防控地区/海南疫情防控地区有哪些
哪些地区疫情没解封(哪个地方没有封城)