首页
家常菜品
每日天气
最新资讯
游戏百科
生活问答
鹦鹉号
最新15个疫情地区
【最新15个疫情地区,最新地区疫情通报】
shbhys
2
2026-02-18
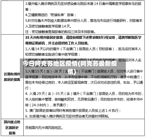
本文目录一览: 〖壹〗、新冠疫情全球蔓延,哪些国家属于高风险?外交部提醒中国公民暂勿前往这... ...
‹‹
1
››
随机文章
【迁安是疫情几类地区,迁安现在属于低风险吗】
疫情地区哪些学校停课(疫情哪里停课了)
保定疫情地区名单查询(保定疫情报告最新)
岳麓区疫情防控地区(岳麓区疫情通报)
倡导不要往返疫情地区/禁止疫区人员返乡
【疫情地区热线电话,疫情地区询问电话】
疫情较轻地区复工申请(疫情较轻地区复工申请书)
【吉林地区疫情情况,吉林地区疫情分布图】
【肇庆疫情地区图片查询,肇庆疫情地区图片查询系统】
今日阿克苏地区疫情(阿克苏最新疫情)
西平县疫情地区/西平县疫情地区分布