首页
家常菜品
每日天气
最新资讯
游戏百科
生活问答
鹦鹉号
汉中疫情重点地区名单
汉中疫情重点地区名单/汉中最新疫情防控
shbhys
1
2026-02-20
本文目录一览: 〖壹〗、汉中南郑区有疫情吗 〖贰〗、陕西汉中风险等级划分 ...
‹‹
1
››
随机文章
全国疫情地区名单汇总/全国疫情 地区
广元属于疫情高危地区吗/广元属于疫情高危地区吗现在
疫情高发地区返京条件/疫情返京规定
重庆西南地区疫情/重庆西南地区疫情最新情况
日本新增地区查询疫情/日本新增疫情最新消息今天
辽宁地区疫情在哪查(辽宁地区疫情在哪查询)
喀什地区疫情爆发(喀什役情)
【宁波疫情是什么地区,宁波疫情是什么地区管控】
虹口疫情地区有哪些/虹口区最新疫情
开封疫情防控地区(开封防疫情况)
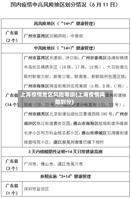
上海疫情地区风险等级(上海疫情风险划分)