首页
家常菜品
每日天气
最新资讯
游戏百科
生活问答
鹦鹉号
福建未发现疫情地区
福建未发现疫情地区(福建疫情没有外溢)
shbhys
2
2026-02-20
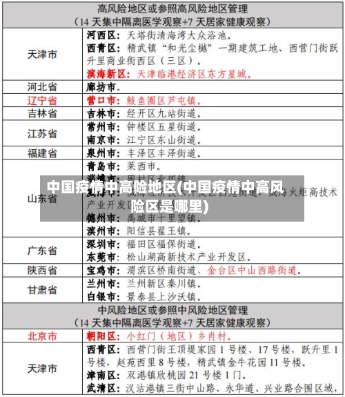
本文目录一览: 〖壹〗、3月全国本土感染者10万多例、清明节不建议跨省踏青旅行……权威发布... ...
‹‹
1
››
随机文章
疫情地区路过可以吧(疫情期间路过)
【合肥发布疫情敏感地区,合肥疫情扩散】
【胶南疫情地区分布,胶南最新疫情最新消息】
徐州地区有疫情情况(我想查一下徐州有疫情吗)
【江苏疫情轻微地区查询,江苏疫情轻微地区查询表】
上海疫情支援地区排名/上海支援过哪些城市
邦康地区疫情小组(邦康的疫情)
【遵义地区疫情最新通知,遵义疫情最新公告】
佳木斯地区最新疫情情况/佳木斯市的疫情情况
疫情开放地区国家/疫情 开放
中国疫情中高险地区(中国疫情中高风险区是哪里)