首页
家常菜品
每日天气
最新资讯
游戏百科
生活问答
鹦鹉号
上海今天疫情风险地区
【上海今天疫情风险地区,上海今天疫情情况如何】
shbhys
4
2026-02-20
本文目录一览: 〖壹〗、上海普陀区石泉街道宁强路33号调为低风险地区 〖贰〗、...
‹‹
1
››
随机文章
有疫情地区去北京/2021年疫情期间能去北京吗
【地区疫情证明书,疫情证明材料模板】
宝鸡地区疫情爆发原因(宝鸡地区疫情爆发原因有哪些)
网传花木地区疫情(花木 疫情)
【雷州属于疫情地区吗,雷州属于广州吗】
局部地区疫情反弹(局部地区疫情反弹原因)
长沙无疫情地区游玩(长沙疫情免费景点)
兴宁疫情风险地区/兴宁疫情风险地区查询
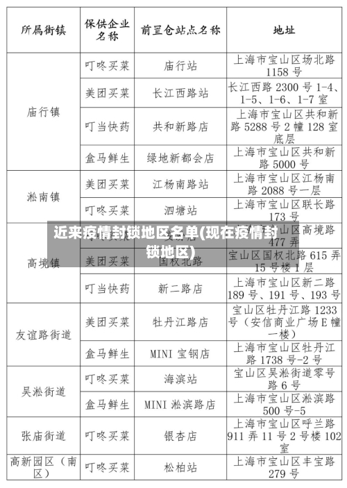
近来疫情封锁地区名单(现在疫情封锁地区)
【集美地区新型肺炎疫情,集美区 疫情】
【没有疫情地区村村封路,疫情封村没有经济来源怎么办】